全球家庭健康護理服務行業已經價值數十億美元,隨著人口的不斷增長和人口老齡化的發展,預計將繼續增加。該行業包括由受過訓練的專業人員在家中提供護理的任何服務,毫無疑問,在這一領域採用技術是主要趨勢。
使用技術管理護理正在改變這一行業。成功的關鍵是將醫療設備從醫院轉移到病人的家中。
整合是關鍵
醫療部門已經有一種趨勢,即讓醫院的設備更便於攜帶;能夠將診斷設備移動到病人床邊而不需要專用房間,從而使醫院效率更高,同時提供更高水準的病人諮詢。除了診斷之外,隨著人口老齡化的發展,對監測狀況和管理護理的設備的需求也在增加。通常這需要病人去醫院接受治療,但在患者自己的家中提供這種護理變得更加可行。
推動醫療設備發展的一些技術受到著名的「摩爾定律」的約束,這基本上表明積體電路的能力每兩年就會翻一番。這個「定律」的一個重要方面是設備的尺寸並沒有增加,而大多數情況下實際上是縮小的。這意味著,隨著整合度的擴大,設計實現更多功能而不增加尺寸的設備變得更加容易,或者更恰當地說,它可以以更小的尺寸提供相同的性能。這個「定律」至少在所需的技術方面正在幫助推動家庭健康護理行業。
當然,醫療設備不僅僅是由積體電路組成,某些醫療設備部件根本不能在物理上變得更小,但能夠使電子器件變得更小並且消耗更低的功率,從而使得設備的總體尺寸變得更易攜帶。而且由於現有的處理能力水準,越來越有可能設計出幾乎自主操作的設備。
連通性是這個家庭健康護理新時代的另一項重要因素。所有類型的設備連接到互聯網的能力—所謂的「物聯網」—意味著家庭健康護理設備可以經常與專業的健康護理 提供者(如醫生)聯絡。所有患者的統計資料都可以遠端存取,如果設備感測到可能需要引起關注的任何問題,設備可以自動發出警報。
強大的解決方案
當然,醫療電子市場已經建立起來並對瞄準這個領域的半導體製造商提出了最高標準。認證用於醫療應用的元件需要最高的設計和製造標準。這就需要最好、最強大的解決方案。從系統層面來看,醫療設備可以視為任何其他設備,但在各個層次上,所使用的元件必須提供超過幾乎任何其他部門所要求的品質、可靠性和能力水準。
開發醫療設備的一部分挑戰是需要保持無菌環境,特別是該設備與患者接觸的情況,更應如此。如果要在患者家中使用該設備,這可能變得更具挑戰性。這種情況下,必須通過監控設備自身的運行狀況來對設備進行自我診斷。這通常意味著要包含很多能夠感測設備狀態的感測器,從而進一步增加了設計難度。
例如,在家裡使用的血液透析機。感測濾芯是否有效非常重要,但感測是否存在諸如血液和其他體液的廢物也同樣重要。家庭衛生設備仍然需要保持與醫院相同的清潔水準,因此廢物的存在顯然是潛在的健康風險。感測此危險並提醒護理提供者或患者成為設備規範的一部分。
這種情況下通常使用光學器件,因為它們提供了一種在沒有物理接觸的情況下測量和感測各種條件的方法。光學開關可用於感測是否存在消耗品(如濾芯)以及其他物體(如廢物)。
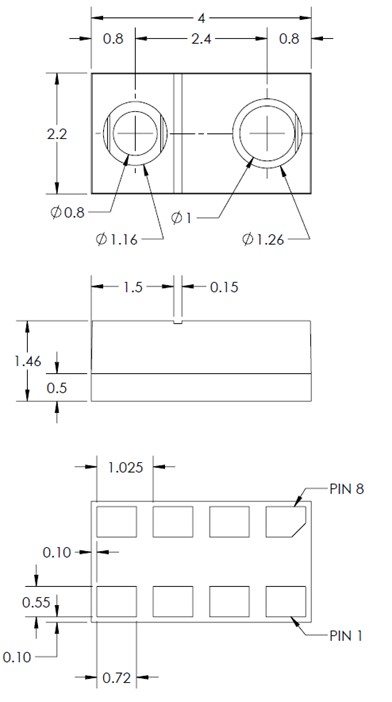
如果打算在可攜式設備中使用,它們還需要低功耗、高整合度並且盡可能小。這種設備的一個示例是 TT Electronics 的 Photologic V OPB9000 反射光學感測器,它專為醫療應用而設計。它包括一個完全整合的模擬前端、晶片處理和數位介面,表面安裝封裝尺寸僅為 4.0mm×2.2mm×1.5mm。在這樣小的外形尺寸中,這種整合度可在電 路複雜度方面節省高達 80% 的空間。

| 圖一 : Photologic V OPB9000 反射光學感測器的封裝尺寸和規格 |
|

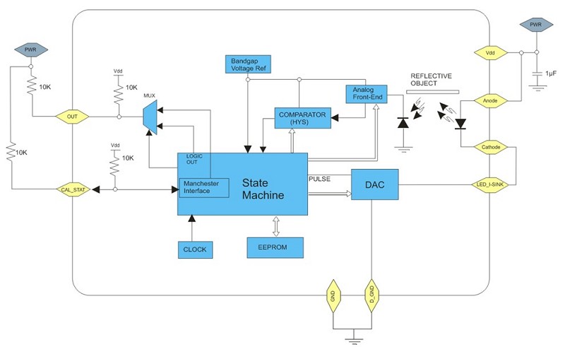
| 圖二 : Photologic V OPB9000 反射光學感測器的功能方塊圖 |
|
在醫療應用中,OPB9000 可用於醫院、實驗室和可攜式設備,用於感測介質和濾芯是否存在以及污染物和液位感測。具有25k lux 環境光抗擾度,可以在不能使用其他光學感測器的情況下使用。它還整合了其他設備中沒有的各種功能,例如:自校準和自動增益控制、溫度補償電路、可編程的對比靈敏度以及一個行業標準通信介面。此外,OPB9000 還具有僅 6 微秒的回應時間。
小結
人們越來越需要專門在家裡使用的更小、更便攜的醫療設備。因此也就更需要更小、更高整合度的感測解決方案。例如側重可靠性、簡便性和靈活性的 OPB9000 光學感測器,它已經找到了在家庭健康護理市場的應用。
(本文作者Walter Garcia Brooks為TT Electronics 現場應用工程師)