Littelfuse P通道功率MOSFET雖不及廣泛使用的N通道MOSFET出名,在傳統的應用範圍也較有限,然而,隨著低壓(LV)應用需求的增加,P通道功率MOSFET的應用範圍得到拓展。高端側(HS)應用P通道的簡易性,使其對低壓變換器(< 120 V)和非隔離的負載點更具吸引力。
因為無需電荷泵或額外的電壓源,高端側(HS)P通道MOSFET易於驅動,具有設計簡單、節省空間,零件數量少等特點,提升成本效率。本文通過對N通道和P通道MOSFETs進行比較,介紹Littelfuse P通道功率MOSFET,探究其目標應用。
N通道和P通道功率MOSFET比較分析
MOSFET截面圖(如圖一)顯示N通道和P通道功率MOSFET之間的差異。N通道MOSFET需要柵極和源極(Vgs)間施加正電壓才能導通,而P通道MOSFET則需要負Vgs電壓。兩者的主要區別在於反向摻雜物質:P通道MOSFET依賴電洞為主要電荷載流子而產生電洞電流,而N通道器件利用電子產生電子流。
由於N通道的電子遷移率大約是電洞的2 ~ 3倍,所以在P通道器件中移動電洞比在N通道器件中移動電子,更具挑戰性。這也是P通道MOSFET具有更高通態電阻的原因。因此,對於和N通道相同晶片尺寸的P通道MOSFET而言,實現相同的通態電阻(RDS(on)),是不太現實。

| 圖一 : N通道和P通道功率MOSFET橫截面及其符號標示 |
|
為了達到與N通道MOSFET相同的通態電阻RDS(on),P通道則需要2 ~ 3倍的晶圓尺寸,因此,在低導通損耗至關重要的大電流應用場景中,具有較低RDS(on)的大晶圓面積P通道MOSFET並非理想選擇。
另外,雖然具有較大晶片尺寸P通道器件提供更好的熱性能,但表現出更大的固有電容,從而導致更高的開關損耗。當系統工作在高開關頻率時,這一缺點顯著影響了器件的開關損耗。
在較關注導通損耗的低頻應用中,若P通道MOSFET與N通道MOSFET的RDS(on)相匹配,則需要更大的晶片面積。相反,在高頻應用中優先考慮開關損耗,P通道MOSFET應該與N通道對應的總柵極電荷一致,通常具有相似的晶片大小但額定電流較低。因此,選擇合適的P通道MOSFET需要仔細考慮元件的RDS(on)、柵極電荷(Qg)規格及熱性能。
P通道功率MOSFET
Littelfuse經過驗證的多系列工業級P通道功率MOSFET,具有多種優異特性:業界最高的P MOSFET電壓等級、最低的RDS(on)和Qg、高雪崩能量額定值、卓越的開關性能和優越的安全工作區域(SOA),在標準工業和獨特隔離封裝方面具有先進的性能。Littelfuse P通道MOSFET保留了類似N通道MOSFET的基本特性:高速開關、有效的柵極電壓控制和良好的溫度穩定性。

| 圖二 : Littelfuse提供的P通道功率MOSFET產品組合 |
|
圖二展示出Littelfuse P通道功率MOSFET的關鍵指標。StandardP和PolarP平面器件的額定電壓值為-100 V ~ -600 V,額定電流為-2A~-170A。Polar P提供最佳化的單元結構,具有低通態電阻和改進的開關性能,而StandardP受益於更好的SOA性能。
TrenchP採用了更緊密的溝槽柵極單元結構,提供極低的RDS(on)、低柵極電荷、快速體二極體和更快的開關頻率,額定電壓範圍為-50V ~ -200V,額定電流為-10A~-210A。最新發佈的IXTY2P50P0PA(-500V,-2A,4.2Ω)產品,為適用於汽車應用的首款車規級P通道功率MOSFET。
P通道功率MOSFET應用
Littelfuse P通道功率MOSFET在工業和汽車驅動中有著廣泛的應用,如電池、反極性保護、HS負載開關、DC-DC轉換器、車載充電器和低壓逆變器。
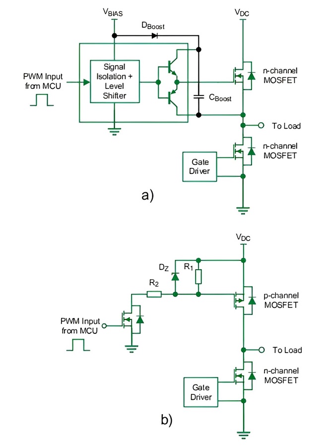
而在典型半橋(HB)應用中,N通道MOSFET通常應用於功率級電路。然而,N通道HS開關需要自舉電路產生柵極電壓,參考於HS MOSFET源極電壓的浮動電壓或導通HS MOSFET的隔離電源,如圖三a所示。因此,在半橋高端使用N通道元件是以增加柵極驅動設計的複雜性為代價。
圖三對比了使用互補MOSFET和N通道MOSFET的電路。當P通道MOSFET作為HS開關管(圖三b),極大簡化了驅動器設計。這種結構去除了驅動HS開關管的電荷泵,並且P通道MOSFET可以輕鬆地通過簡單的電平轉移器被單晶片控制。該電路不僅降低了設計難度,減少了器件數量,同時實現成本和空間的最佳化利用。

| 圖三 : HB應用中簡化了HS驅動,HS開關管由a) N通道MOSFET改變至b) P通道MOSFET |
|
正負極反接保護
正負極反接保護作為系統的一種安全措施,防止電源反向連接造成潛在的火災危險及損壞。圖四a)為使用P通道MOSFET實現的反接保護。當電池正確連接時,體二極體工作直至MOSFET導通;當電池反接時,體二極體反向偏置,此時柵極和源極電位相同,P通道MOSFET關斷。P通道MOSFET柵極電壓受制於齊納二極體鉗位元,當電壓過高時進行保護。

| 圖四 : a)反接保護和b)使用P通道MOSFET作為負載開關 |
|
負載開關
負載開關將電壓軌與特定負載接通或關斷,為系統管理電源提供一種經濟而簡單的方法。圖四b)為使用P通道功率MOSFET作為負載開關的電路。該電路通過邏輯使能(EN)信號驅動Q1(NMOSFET)來控制PMOSFET。
當EN為低時,Q1關閉,P MOSFET柵極被拉至VBAT。相反的,當EN為高時,Q1導通,P MOSFET柵極接地,負載開關導通。如果VBAT高於PMOSFET的閾值電壓,則EN為高時導通,消除了對NMOSFET所必需的額外電壓源來偏置柵極的需要。同時串聯電阻以限制電路中的電流,並聯齊納二極體來鉗位元柵極電壓。
DC-DC轉換器
低功率DC-DC轉換器中,圖五a所示的同步降壓轉換器使用PMOSFET器件作為HS開關管,該設計簡化電路,並節省空間,取消了外部柵極驅動電路,同時減少材料清單(BOM),提高了效率。
相同地,在同步升壓轉換器中,P通道MOSFET器件可以作為輸出同步整流器取代二極體,如圖五b所示。受益於P通道MOSFET改進的FoM(FoM = RDS(on)* Qg),轉換器效率得到了提高。

| 圖五 : 使用互補MOSFET的低功率:a)同步降壓轉換器和b)同步升壓轉換器 |
|
結語
隨著現代低壓應用的發展,Littelfuse P通道功率MOSFET滿足當今電力電子不斷發展所需的通用功能。Littelfuse P通道MOSFET的廣泛應用,為工業和汽車應用設計工程師提供更簡單、更可靠和優化的電路設計。為了實現特定應用的最佳化性能,設計工程師需要在選擇P通道功率MOSFET時在RDS(on)和Qg之間做出權衡。
(本文作者Sachin Shridhar Paradkar、Raymon Zhou、Jose Padilla任職於Littelfuse公司)