5G技术要求时间源在整个封包交换网路中的同步性比4G精确十倍。 Microchip Technology Inc.推出的首款单晶片、高整合度、低功耗、多通道积体电路(IC) ,搭载了Microchip被广泛采用的可靠的IEEE 1588精确时间协定(PTP)和时钟恢复演算法软体模组,让实现5G效能成为可能。
 |
| /news/2021/08/01/1021259310S.jpg |
Microchip授时和通讯业务部副总裁Rami Kanama表示:「我们最新的ZL3073x/63x/64x网路同步平台实现了复杂的测量、校准和调整功能,因而大幅降低了网路设备时间误差,以满足最严格的5G要求。实现必要通道密度的独特灵活架构以及高效能、低抖动的合成器有助于简化5G无线接入网(RAN)的定时卡、线路卡、无线单元(RU)、集中单元(CU)和分散式单元(DU)的设计。」
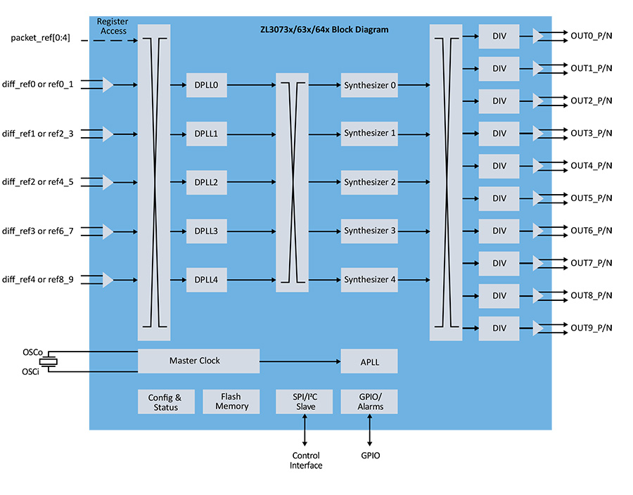
Microchip的测量、校准和调整功能确保5G系统达到国际电信联盟-电信(ITU-T)标准 G.8273.2 C类(最大30ns|TE|)和新兴D类(最大5ns| TEL |)的时间误差要求。该架构提供了灵活性,支援多达五个独立的数位锁相环(DPLL)通道,通过紧凑的9 x 9毫米封装实现0.9W的功耗,同时减少了电路板空间、功率和系统复杂性。
这款最新平台配备五个超低抖动合成器,可提供最新的5G RU、DU和CU系统的高速介面所需的100飞秒(fs)均方根(rms)抖动效能。
Microchip的网路同步平台软体包括ZLS30730高效能演算法与ZLS30390 IEEE 1588-2008协定引擎。两者都广泛部署在3G、4G和5G网路中,具有精确授时功能。
Microchip的ZL3073x/63x/64x网路同步平台与公司精密5G振荡器系列,例如OX-601温控晶体振荡器(OCXO)无缝结合,为5G网路营运商提供了整体系统解决方案。
Microchip丰富的定时和时钟解决方案产品组合包括时钟产成、扇出缓冲器、抖动衰减器解决方案和石英与MEMS振荡器,以及丰富的乙太网实体层(PHY)元件系列。
Microchip提供了一个图形使用者介面(GUI)和评估板,以及应用说明和其他设计支援工具。