帳號:
密碼:
最新動態
 
產業快訊
CTIMES / 文章 /
LTCC挑戰無線通信應用
 

【作者: 叡邦微波】   2004年02月05日 星期四

瀏覽人次:【14605】

LTCC材料特性與優勢

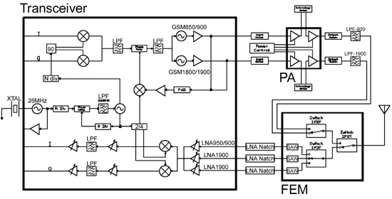
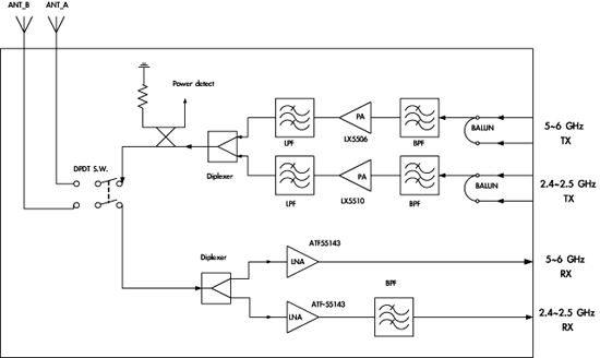
LTCC(Low Temperature Co-fired Ceramics)低溫共燒陶瓷技術是以陶瓷原料為主,內外層電極可分別使用銀、銅、金等金屬,在攝氏900度以下的燒結爐中燒結所形成之整合性陶瓷元件。由於可將被動元件及其他相關主動元件整合於同一元件模組上,除具備SIP(System In Package)的系統整合概念外,並具有體積小、高頻、穩定性高等特點。


多層低溫共燒陶瓷技術具有整合主動元件或模組及內埋被動元件的能力,LTCC能整合並內埋各種微波電路、混合信號電路、類比、數位、DC及控制電路,並且以Via作成各個電路的隔離以避免EMI干擾問題,並能同時達到模組縮小化及降低零件成本的要求。
...
...

使用者別 新聞閱讀限制 文章閱讀限制 出版品優惠
一般使用者 10則/每30天 0則/每30天 付費下載
VIP會員 無限制 25則/每30天 付費下載

相關文章
無線模組SiP技術應用百花齊放
無線整合型模組Module IC設計要領與關鍵應用
相關討論
  相關新聞
» 先進封裝將扮半導體製程要角 量子電腦以兩架構與傳統電腦並行
» 意法半導體新推出運算放大器 瞄準汽車和工業環境應用
» 見證IC產業前世今生 「IC積體電路特展」多元化呈現
» IEK: 台灣智慧製造生態系規模底定 加速半導體等產業應用擴散
» SEMICON Taiwan 2018國際半導體展暨IC60大師論壇即將登場


刊登廣告 新聞信箱 讀者信箱 著作權聲明 隱私權聲明 本站介紹

Copyright ©1999-2026 遠播資訊股份有限公司版權所有 Powered by O3  v3.20.1.HKA1E0MSJ7OSTACUK6
地址:台北數位產業園區(digiBlock Taipei) 103台北市大同區承德路三段287-2號A棟204室
電話 (02)2585-5526 #0 轉接至總機 /  E-Mail: webmaster@ctimes.com.tw