新一代多GHz微處理器、記憶體模組與繪圖卡需要創新的控制模式來驅動,這些全新的應用對電流的要求大幅提升,並必須在更低電壓下實現更快速的負載瞬變,傳統的多相位解決方案因而變得低效率及高成本。對目前的多相位解決方案而言,要在相位、電流、頻率、效率、體積、成本等方面達到最佳平衡,可說是一個相當繁重的任務。為因應這些挑戰,有廠商發展了一項名為Xphase技術的多相位解決方案。
Xphase提供較高的靈活度,並克服了目前固定式架構的缺點,使多相位設計的簡易性、擴展能力和性能提升至更高層次。事實上,該技術可依照各項應用的需求,新增或移除直流─直流降壓轉換器的任何相位,以簡化設計的困難度及提供更高的功率密度,並確定轉換器各分佈相位之間能體現準確的電流共享。透過省卻控制器與相位IC之間的點對點接線,新穎的五線類比匯流排縮短了彼此間的互連,將寄生效應降至最低並簡化配置。
Xphase架構基本上是為了在相位數目、每相位電流、切換頻率、成本、體積及效率之間達成最佳平衡而設計。由於電流需求在低於1.35V的情況下高升至100A以上,且多相位同步降壓轉換器的相數從兩個增加到八個或以上,使得傳統的固定多相位架構更是難以應付。Xphase可依照解決方案的需求,新增或移除降壓轉換器的任何相位,以減輕這方面的困難度。
可擴展多相位解決方案
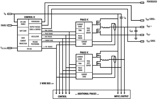
Xphase架構是針對需要1至16個或以上相位的多相交錯式降壓直流─直流轉換器而設計,提供高度靈活性以滿足快速設計。Xphase架構包含一組控制IC以及可擴展的相位轉換器陣列,而每個轉換器使用一個單相IC,如(圖一)所示。控制IC提供全面系統控制,並經由五線類比匯流排與任何數目的相位IC相連。類比匯流排備有偏置電壓、相位時序、平均電流、誤差放大器輸出及VID電壓。
因此,控制裝置配備所有每轉換器一組的電路系統,其中包含電壓識別(VID)、PWM斜波震盪器、誤差放大器、偏置電壓、故障偵測及其他所需功能,以符合負載路線及瞬變反應的要求,並滿足目前及未來的微處理器以及非CPU應用的需求;而相位IC則配備所有每相一組的電路系統,其中包括柵驅動器、PWM比較器及鎖存器、過電壓保護及電流感應和共享。
《圖一 XPhase 架構》  |
由於準確的電流共享對多相位設計相當重要,Xphase特別建置無漏損平均電感器電流感應技術,以更低成本獲得更高精確度。和其他技術不同的是,該技術不會因抽樣、波紋及功率循環變異而產生錯誤,更支援單週期瞬變反應。
在控制方面,Xphase能實現前饋電壓模式控制,配合經改良的第三類補償、拖曳端調節功能及配接電壓定位,使控制器能根據每一相位輸入電壓之變化自動調適,同時降低在負載瞬變期間的電壓變化,使重負載時的功率損耗降至最低。另外,工程師可以將控制器加以修改調整,使迴路反應達到200ns或更快的時間。本技術在低VOUT/VIN比例下,可發揮快速的瞬變反應,並在最小輸出電容量下獲得負載瞬變反應。(圖二)描述了對Xphase負載線路容差所進行的蒙地卡羅(Monte Carlo)分析,說明Xphase控制器可達到20mV的負載線路容差,性能優於VRM10規格。
《圖二 Xphase負載線路容差的蒙地卡羅分析》  |
另一項Xphase控制獨有的全新功能為本體制動(body braking)。此項正在申請專利的控制技術能在負載電流大幅降低的時候關掉同步整流器MOSFET。同步整流器的本體二極管會傳導電感器電流,藉以增加經過電感器的電壓,並將電感器轉換率提升將近一倍。本體制動除了可讓設計員使用較大的電感器值,還有助降低電容器輸出的需求。
基本上,Xphase架構的優點可摘要為下列五點:
(1)提供高度靈活性及擴展能力,以支援1至X相位的運作,同時省卻矽的浪費。
(2)結合獨特的本體制動,大幅改善瞬變反應時間。
(3)實現全新的控制與平均輸出電感器電流感應,以達到極為準確的電流共享,並支援100%的工作週期與重疊相位。此外,還支援單週期瞬變反應。
(4)最佳負載線路性能,符合並超越英特爾VR10負載線路容差規格。
(5)高度整合性減少零件數目,以提供合乎成本效益的解決方案。
為簡化Xphase架構的建置,推出該解決方案的廠商創造了一系列控制器晶片與相對應的相位IC。Xphase系列中的首兩個成員為控制器晶片及相位IC。此晶片組的主要對象為伺服器市場,適用於32位元伺服器。
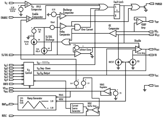
Xphase控制器設計針對VRM/EVRD 10.0規格,使用離散式VCCVID/VTT調節器,並配備電源良好(Power Good)功能與外接式VRHOT電路。Xphase控制器,如(圖三)所示,的其他主要功能包括整體系統準確度為0.5%的6位元VR 10.0相容VID、可編程的動態VID轉換率、可編程VID補償及負載線路輸出阻抗、可編程軟啟動、可編程Hiccup過電流保護(具延遲性以避免錯誤觸發)、電源良好顯示及溫度監控。可編程線性動態VID轉換率除了能在VID轉換期間將電流與電壓瞬變降至最低外,並能在VID輸入確定期間,允許無干擾的操作。
另外,該產品也能確保在VID降壓期間,輸出電容器能由CPU而非電感器加以放電,以避免增壓模式與逆向電流返回銀色盒,以降低電源散失並改善效率。XPhase控制器提供7V/5mA系統參考電壓,其震盪器頻率的可編程範圍為100kHz至1MHz,可於12V輸入電壓下運作,而低電壓鎖定(UVLO)則為9.3V,並採用熱性能加強的28引線MLPQ封裝。
同樣的,相位IC配備PWM比較器及鎖存器、MOSFET柵驅動器、相位錯誤偵測器、電流感應放大器及電源共享放大器,如(圖四)所示。此外,它還能產生與其溫度成正比的電壓,並饋給至VRHOT比較器,以檢測溫度是否過高。其他特殊功能還包括2.5A平均柵電流驅動器、電感器DCR溫度補償、可編程相位延遲、可編程前饋電壓模式坡道、每相位1MHz的運作、單一線路平均電流共享匯流排、本體制動以及具150ns響應的OVP比較器;其操作電源為12V,並採用20引線MLPQ封裝。(作者任職於國際整流器IR)