帳號:
密碼:
最新動態
產業快訊
CTIMES / 文章 /
變革的700 V高頻、高低端驅動器實現超高功率密度
 

【作者: Dhruv Chopra】   2019年02月22日 星期五

瀏覽人次:【21475】

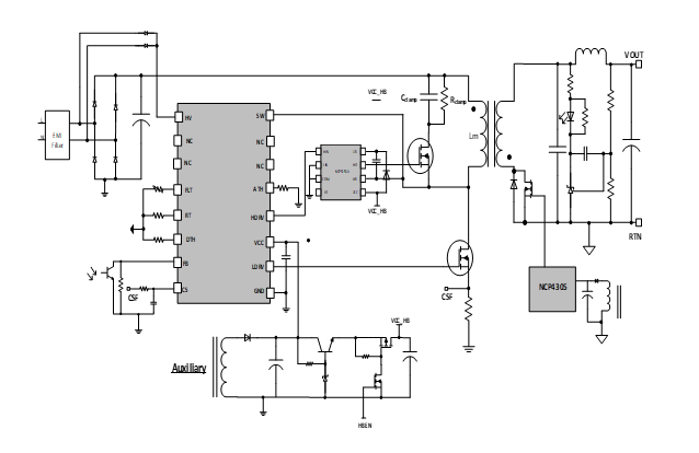
為了使現代電源更緊湊和高效,電源設計人員越來越傾向選用高頻應用。開關電源採用高頻工作可以縮小變壓器的尺寸,進而增加電源的功率密度。高頻工作也有助於改善電源的電磁干擾(Electro-Magnetic Interference;EMI)訊號,減少EMI元件數。因此,世界各地的電源設計人員都在研究高頻應用。


然而,在實現高頻電源方面存在一些障礙。功率開關、變壓器鐵芯材料、漏電損耗和開關損耗是阻礙大規模應用高頻電源的一些障礙。隨著氮化鎵(GaN)/碳化矽(SiC)技術的出現和MOSFET技術的不斷發展,功率開關似乎開始適用於高頻電源。同樣,變壓器鐵芯材料製造商也在不懈地努力創新高頻鐵芯材料。


零電壓開關(Zero voltage switching ;ZVS)拓撲可以減少與功率開關相關的開關損耗。常用的ZVS拓撲如LLC、半橋轉換器、全橋轉換器、主動鉗位返馳式、雙開關順向式轉換器等。需要低、高端驅動器來實現緩衝和電平位移的功能。這些元件可以驅動高端MOSFET的門極,其原始節點為動態變化的節點。
...
...

使用者別 新聞閱讀限制 文章閱讀限制 出版品優惠
一般使用者 10則/每30天 0則/每30天 付費下載
VIP會員 無限制 25則/每30天 付費下載

相關文章
電動壓縮機設計核心-SiC模組
熱泵背後的技術:智慧功率模組
以爆管和接觸器驅動器提高HEV/EV電池斷開系統安全性
選擇USB轉接驅動器的須知三要點
提升馬達控制驅動器整合度、最大化靈活性
相關討論
  相關新聞
» 英飛凌新款12位元數位電流監測IC提供高精度感測與報告功能
» 英飛凌新推出XDPP1188-200C數位電源控制器, 專為AI資料中心高壓/中壓IBC而設計,最高可支援800V直流系統
» 英飛凌新款12位元數位電流監測IC XDM700-1, 提供高精度感測與報告功能
» 企業急需AI PC轉型 戴爾科技推動端到端解決方案
» 全球記憶體進入賣方市場 AI基建需求帶動DRAM與NAND價格激增


刊登廣告 新聞信箱 讀者信箱 著作權聲明 隱私權聲明 本站介紹

Copyright ©1999-2026 遠播資訊股份有限公司版權所有 Powered by O3  v3.20.1.HKA3S7RNL02STACUKS
地址:台北數位產業園區(digiBlock Taipei) 103台北市大同區承德路三段287-2號A棟204室
電話 (02)2585-5526 #0 轉接至總機 /  E-Mail: webmaster@ctimes.com.tw