發展緣起
在各式各樣的消費性電子產品及無線通訊產品(如無線電話、行動電話、行動電話基地台、衛星通信)等,都會牽涉到訊號的接收與發射。為了確保訊號的品質,在系統設計時,會使用到數量不一的濾波器。
濾波器的種類很多,除了利用表面聲波(Surface Acoustic Wave, SAW)傳播特性的SAW濾波器以外,尚有使用誘電體(Dielectric)陶瓷共振器的誘電體濾波器、使用壓電陶瓷基板的陶瓷(Ceramic)濾波器、在陶瓷板上以厚膜印刷製作多層LC而成的積層LC濾波器、以及使用水晶基板的MCF (Monolithic Crystal Filter)等;各依所對應之頻率範圍、頻率響應特性、價格之不同而在使用上有所分別。
表面聲波(Surface Acoustic Wave;SAW;傳統上又稱Rayleigh wave以紀念Lord Rayleigh 於1884年發現此一物理現象)是一種性質相當獨特的機械波,當它沿著晶體表面行進時,在垂直晶體表面的方向,能量會以指數形式衰減,而當其深入超過一個波長深度時,能量密度則降為在表面時的十分之一,因此這種波在晶體表面行進時,最主要的優點就是能量能夠集中於表層。這種獨特的性質,使得表面聲波元件可以很容易地運用其所攜帶之能量。
製程原理
產生表面聲波最簡單的方式,就是利用叉指換能器(interdigital transducer, IDT)來直接激發表面聲波,如(圖一)所示。基本上,叉指換能器分為輸入及輸出兩個部份,它們是一層厚度約2000A至3500A的鋁薄膜(鋁電極),經由光蝕刻(photolithography)技術成型在壓電單晶材料之基板表面。當一個訊號電壓外加到輸入換能器的正負電極上時,在每對叉指(finger)之間就會建立電場,壓電基板表面一受到電場的作用,便產生同步耦合之上下振動,而激發出表面聲波。當同極叉指間的距離等於表面聲波波長時,所激發的表面聲波效率最大,一般常用的壓電基板材料有石英(Quartz)、鉭酸鋰(LiTaO3)、及鈮酸鋰(LiNbO3)等。
表面聲波元件的動作原理和丟一顆石頭到池塘而激起水面波紋擴散開來的原理相同:用二片長方形板子,讓它們浮在水面上,然後推壓其中一片板子,這時在它們之間會有水波振盪,進而使另一片靜止的板子振盪。如(圖二),在壓電材料表面鍍兩片電極,電源信號由其中一電極輸入,這時壓電材料表面,會產生相同頻率的聲波,傳到另一電極時取出訊號。聲波的振幅及相位完全決定於這兩片電極的幾何形狀。
SAW濾波器的作用是將射頻訊號轉換成聲波訊號,經過一段距離傳遞之後,再將接收之聲波訊號轉換成所需的射頻訊號,通常下列參數可決定SAW元件的特性:指狀電極(IDT)圖形與數目、柵狀電極(grating)圖形與數目、金屬化比值(metallization ratio)、指狀電極交叉長度(aperture)的大小、膜厚波長比值(thickness/wavelength ratio)及指狀電極與柵狀電極之間的間距(gap)等。
SAW Filters產品特性
由於製程技術精進,以及聲波物理性質等因素,SAW Filters的產品擁有下列發展特點,分述如下:
- (1) 以簡單的叉指狀電極及單一基板即可執行原先傳統上以上百個電容、電感組成之濾波器的功能。
- (2) 可以用半導體製程技術大量製造,而有價格上的競爭力。
- (3) 因為是以半導體製程製造,在性能上產品有非常高的重複性,這在行動電話用的RF及IF濾波器以及窄頻、高Q值共振器尤其重要。
- (4) 由於聲波波速為電磁波的十萬分之一,因此這類元件在行動通訊對於小型化、質輕、堅固及功率要求上非常符合。
-
(
- 5) 傳統表面聲波濾波器除了工作在基本波之外,也可以工作在諧波頻段,進而提高其工作頻率而避免對於製程設備及技術的投資。
- (6) Pseudo-SAW (偽表面聲波)的聲速為一般表面聲波的1.6 倍左右,因此可以在製程方面放寬線寬及線疏的限制使得在同樣製程條件下,將元件工作頻率提高至GHz以上。
- (7) Pseudo-SAW 的機電耦合係數與傳統的SAW比較而言,大了許多,因此可以設計出大頻寬的濾波器,適合射頻前級端使用。
- (8) 由於LSAW (leaky-SAW)的能量是在基板表面以下傳播(相較於表面聲波是在表面以下一個波長內傳遞,LSAW則更深入基板內部),因此相對於Rayleigh-SAW較不易受表面污染而影響性能。
- (9) 同上,以功率密度而言,比Rayleigh-SAW小,因此可以承受較高的功率而不致使IDT損壞。
SAW Filters之應用
(圖三)為一PCS /cellular 雙頻行動電話射頻及中頻線路之示意圖。其中包含了Diplexer、Duplexer、1st RF SAW filter、2nd RF SAW filter、IF filter,以及Tx interstage filter等部份,每個環節都有不同的應用,茲分述如下:
1.Diplexer:
基本上是由一高通及低通濾波器組成,用來將接收到的PCS (Rx: 1930.05 ~ 1989.99 MHz,Tx: 1850.01 ~ 1909.99 MHz) 訊號及CDMA (869.04 ~ 893.97 MHz,Tx: 824.04 ~ 848.97 MHz)分開,分別送至PCS 及 Cellular 路徑。
2.Duplexer:
Cellular頻段中雙工器(Duplexer)的功能包括:當發射機雜訊頻率位於接收頻段時,防止降低全雙重模擬工作模式下接收機的靈敏度;衰減功率放大器(PA)的輸出信號以避免低雜訊放大器(LNA)進入增益壓縮工作模式;衰減接收機的寄生響應(第一鏡頻和其它寄生響應);用第一混頻器LO-RF埠來衰減第一級本振(LO)的饋通;衰減發射機輸出諧波和其它寄生信號。(GSM/PCS為TDMA,利用不同的時槽分別收發訊號,因此以T/R Switch替代Duplexer)。一般以Leaky-SAW模式的低損耗Ladder-type(圖四)來設計。新的設計利用微機電(MEMS)製程,以薄膜及體聲波之共振器結構組合及產生濾波器的特性,即目前發展的FBAR (film bulk acoustic resonator)(嚴格來說,FBAR並非利用表面聲波原理,故不屬於SAW 元件。)。
3.1st RF SAW filter:
1st RF SAW filter係指接收高頻信號,初步過濾所需之頻寬。一般要求低損耗(增加系統之靈敏度(sensitivity))、較大之頻寬選擇性行(以避免低雜訊放大器過度負載(overloading)產生)、及約120 dB 之動態範圍(dynamic range)。
4.2nd RF SAW filter:
2nd RF SAW filter主要功用為抑制雜訊,主要在防止諧波 (Harmonics)、鏡像頻率雜訊(image-frequency noise)及來自C級放大器雜訊所產生之雜訊。一般可用Leaky-SAW模式的Ladder-type共振器濾波器來設計。但目前也有些mixer整合image reject功能在內,來解決影像訊號干擾的問題。
5.IF filter:
用來選擇頻道,排拒相鄰其它使用者的頻道,因頻寬更窄,可過濾使用者所需的訊號。由於頻道間隔只有30 kHz ,因此中頻濾波器必需具有高選擇性及溫度穩定性。帶外衰減特性陡峭、通帶內振幅和相位呈線性特性是SAW濾波器非常重要的特性,該濾波器決定第二鏡頻抑制,其帶外衰減特性是影響備用訊號通道抑制和接收機整體互調性能的主要因素。一般可以利用在ST-X 切割角度之石英晶體基板上設計four-pole waveguide-coupled resonator-filter 來達成。
6.Tx interstage filter:
用來過濾升頻所產生之image 訊號,在發射端RF SAW filter是讓低於某一頻率的訊號過去,由於訊號經過功率放大器(PA)後會產生諧波(harmonics),若以PCS 1.9 GHz訊號為例,也就是除了原有1.9 GHz外,還會產生3.8 GHz、5.7 GHz等倍頻的訊號,經由RF SAW filter,保留1.9 GHz的頻率,將其餘不需要的倍頻濾掉,稱為低通濾波器LPF (Low Pass Filter)。
由於要求過濾訊號不如接收端來得嚴謹,有些手機廠商就使用LC filter來替代,而且目前有些晶片組廠商如TI、Hitachi的解決方案中也已省略掉發射端的RF SAW filter。一般可利用Leaky-SAW模式Ladder-type共振器濾波器來設計。
SAW filters各項標準
(表一)為各手機系統的頻譜分配表。RF SAW filter的規格是標準化的,其規格是依據各國對手機系統所開放的頻段而定,分別在800/900MHz、1.8/1.9GHz,頻寬介於27~75 MHz之間。而對於IF SAW filter而言,則是配合手機與晶片組廠商降頻設計所需之頻率而定,例如Motorola 所用的IF SAW filter有400、360、282、246 MHz等頻率,也就是說,IF SAW filter設計規格是不一致,通常是配合手機業者所使用之chipseet solution。一般而言,IF SAW filter頻率在400MHz以下,頻寬介於55 ~ 650 kHz之間。
表一 行動電話系統頻譜分配表
頻譜分配
〈MHz) |
Receiver
(Rx) |
Transmit
(Tx) |
手機系統 |
主要地區 |
CDMA
(800) |
869~894 |
824~849 |
AMPS,TDMA(IS-1 36),CDMA(IS-95) |
北美 |
| PDC
(800) |
810~830 |
840~960 |
PDC |
日本 |
| PDC
(1500) |
1477~1501
|
1429~1453 |
GSM
(900) |
935~960 |
890~915 |
GSM |
歐洲
中國大陸 |
EGSM
(900) |
925~960 |
880~915 |
DCS
(1800) |
1805~1880 |
1710~1785 |
| PCS
(1900) |
1930~1990 |
1850~1910 |
TDMA,CDMA,GSM |
北美 |
3G
(2100) |
2110~2170 |
1920~1980 |
WCDMA,cdma200 |
全球 |
主流技術介紹
通訊接收技術
GSM傳統超外差接收系統運作過程,是將RF頻率透過混頻器(mixer)轉換為IF頻率,之後再轉成基頻訊號處理。因為有雜訊干擾,必須使用其他被動元件,如image reject filter和IF SAW filter。
直接轉換技術(零中頻(Zero-IF))則是將RF訊號直接轉換為基頻訊號,或是由基頻訊號直接轉為RF訊號,省略掉IF部份,因此不再需要image-reject filter、IF SAW filter,及其他附加的電路,以減少零組件的使用。實用的直接轉換技術要認真解決時變的直流偏置(DC offset)、LO信號藉由天線洩露、增益/相位不匹配和下行正交混頻器中二次非線性失真等問題,並確保在TDMA動態範圍內系統能正常工作。
(圖五)及(圖六)為無線區域網路(Wireless LAN)之線路方塊圖。如同行動電話接收系統一樣,分別有傳統超外差接收系統及直接轉換接收系統,其中IF SAW filter所需頻寬較行動電話用的IF SAW filter為寬(調變技術及頻道間隔不同),約在17 ~ 20 MHz 之間。RF SAW filter一般則使用陶瓷濾波器以降低成本。隨著直接轉換技術的成熟及廣泛使用,SAW filter在無線區域網路的使用將逐漸減少,不過Intersil 在IEEE 802.11a仍有超外差接收系統的設計。
Bluetooth技術
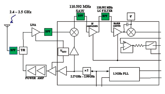
(圖七)為應用在Bluetooth 之ISM 2.45 GHz 無線系統之線路方塊圖。其中IF SAW filter (中心頻率為110.592) 所需頻寬約為1MHz。由此方塊圖我們可以看到中頻濾波器亦可由LC 濾波器替代以降低成本。但以整體性能來看,有IF SAW filter之解決方案較佳。(表二)為各系統規格之一覽表。
表二 各系統規格一覽表
| Technology |
Bluetooth |
IEEE 802.11b |
GSM |
| Transmission Rate |
1 Mbit/s ( effective,
721 kbit/s) |
2 Mbit/s (11 Mbit/s in IEEE 802.11b) |
271 kbps |
| Frequency Band |
2.4 GHz |
2.4 GHz |
Rx: 935 - 960 MHz
Tx: 890 - 915MHz |
Modulation Method
Channel Spacing |
FH/SS(1,600 hop/s) |
DS and FH/SS |
GMSK
200 kHz |
| Transmission Distance |
10 m (1 mW)100 m (100mW) |
100 m (30 m in IEEE
802.11b) |
~ 十幾km |
| Power Consumption |
Tx: 30 mA
Standby: 0.3 mA |
1 W maximum |
2 W |
| Major Modulation |
GFSK
|
BPSK/QPSK and GFSK |
GMSK |
| Access Method |
None |
CSMA/CA |
FDMA/TDMA |
Front-End Module與LTCC 技術
隨著手機性能要求趨向輕、薄、短、小,內部零組件亦趨向小型化及模組化。(圖八)所示為SAW Filter 模組之第一步:增加balun (balance-unbalance)功能。再進一步則將Diplexer、T/R switch、及SAW Filter以LTCC為基板封裝在一起,如Samsung (FEM8450T_SM2) (圖九)、Conexant提出的解決方案。目前PA Module將Coupler 等週邊線路/元件內藏於LTCC基板內為發展重點。基於上述之基礎,將PA Module及SAW Filter 整合的LTCC模組將更趨於普及。(表三)所示為手機用之嵌入式功能LTCC模組一覽表。
SAW Filters未來發展趨勢
未來SAW Filters的發展可以從材料、製程等面向談起,詳細介紹如下:
1.新材料的應用
兩種新的材料:LBO及Langasite已引起SAW設計者的注意,因為它們有與鉭酸鋰(LiTaO3)相當之機電耦合係數,並且在某些切割角度下與石英有一樣的零溫度係數。LBO會緩慢地溶解於水,而快速地溶解於酸性溶劑,因此不太適合傳統的SAW製程。然而這個缺點可以用改變製程為鹼性環境而得以克服;或者在其表面鍍上薄薄一層的二氧化矽以阻止酸及水的侵蝕。然而,LBO主要缺點為對製程變動非常敏感,並且具有相當大之二次溫度係數,因而不太適合要求陡峭之選擇性的IF filters使用。
Langasite則適合於一般之乾、濕式蝕刻,剝離法(lift-off)之傳統的SAW製程,並且有較LBO為小之二次溫度係數。其挑戰之處在於昂貴的原材料及可重複性及均勻性的Langasite晶圓取得。
2.小型化
如(圖十)所示,新的構裝技術已將SAW Filters的成品尺寸推至其物理極限例如覆晶技術(flip-chip)及chip scale SAW packaging (CSSP)。未來SAW Filters的大小將只取決於原始設計尺寸。而構裝技術將朝向低成本(如塑膠封裝)及模組化發展,例如LTCC 模組。
3.模組化
如前所述之LTCC 模組,在今明年對搭載SAW Filters 之LTCC 模組產品的需求有增加的可能,如Siemens 及Actel已開始採用SAW Filters搭載品。SAW Filters 製造廠商的客戶將不再完全是系統廠商,部份將轉移至模組廠商或Design House。價格與品質的兼顧及新系統所引發之工程問題將是新的挑戰。(作者為台灣晶技研發處處長)

| 《圖三 CDMA/PCS 雙頻行動電話射頻及中頻線路示意圖》 |
|

| 《圖四 Ladder Type SAW Filter示意圖〈資料來源:Source:C.K. Cambell〉》 |
|

| 《圖五 Wireless LAN之線路方塊圖〈資料來源:Source:Intersil〉》 |
|

| 《圖六 採用零中頻架構之參考設計〈資料來源:Source:Intersil〉》 |
|

| 《圖七 ISM 2.45 GHz 無線系統之線路方塊圖〈資料來源:Source:National Semiconductor〉》 |
|

| 《圖八 SAW Filter 模組〈資料來源:Source:EPCOS〉》 |
|